東急SレイエスFC

ニュース

News

週刊レイエス VOL.40
~アカデミー公式戦最新情報!公式戦ユニフォーム掲出パートナー企業確定~

2022.05.11

 

 あざみ野を拠点に活動する東急SレイエスFCが目指す“レイエスドリーム”の実現に向けて、東急グループ、東急沿線、地域の皆さんと共に歩み、共に成長し、共に価値創造をしていきたい、という想いを込めて、この度クラブの活動レポートを連載(不定期)していきます。

 

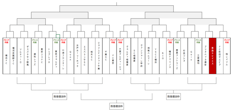
◆U-18日本クラブユースサッカー選手権関東大会予選 全勝1位通過!

 

 現在U-18チームは、日本一のクラブチームを決める高校年代最高峰の大会である「日本クラブユースサッカー選手権(U-18)大会」を戦っています。4月24日(日)に開幕したリーグ初戦のFC町田ゼルビアユースを接戦の末2-1で制し、勢いをそのままに第2戦FC AIVANCEを9-0、続く第3戦フットワーククラブ寒川を10-0と勝利し、見事グループリーグを全勝で1位突破を決めました。

 

 

<グループリーグ結果>
① 4月24日(日)vs FC町田ゼルビア 〇2-1(中島×2)
② 4月29日(金)vs AIVANCE 〇9-0(中島、井口×4、八木田、高須×3)
③ 5月8日(日)vs フットワーククラブ寒川 〇10-0(近野×4、佐々木×2、立石×2、井口、小関)

 

<決勝トーナメント>
1回戦:5月14日(土)11:30KO vs ブリオベッカ浦安(千葉県)@茨城県北海浜多目的球技場

 

 

 ここからはノックアウト方式のトーナメント戦です。初戦の相手は何の因果か、2020年、2021年の2年連続タウンクラブカップ全国大会決勝で対戦(過去成績1勝1敗)したブリオベッカ浦安です。

 

 2回戦を勝利してベスト8に進出するか、1回戦突破後の2回戦で敗れたとしても敗者復活戦で2回勝利するかで全国大会出場が決まります。昨年は全国大会まであと1勝と迫りながらも無念のPK敗退で涙を飲みました。今シーズンこそは全国大会へ!皆様、熱い応援をよろしくお願いいたします!

 

◆U-15関東2部リーグ暫定首位!

 

 現在U-15チームは、中学生年代最高レベルである関東リーグの2部(10チームのホーム&アウェイ方式リーグ戦)を戦っています。5月8日(日)の第8節を終えて、5勝1分2敗 勝点16の暫定首位です!5月15日(日)の前期最終戦を白星で飾り、これから始まるもう1つの公式戦「クラブユース選手権関東大会」へと良い状態でつなげていきたいと思います。U-18同様、こちらも熱い応援をよろしくお願いいたします!

 

 

<前期結果速報>
① 3月27日(日)vs 川崎フロンターレ 〇1-0(挽田)
② 4月3日(日)vs 横浜Fマリノス追浜 〇3-1(関口×3)
③ 4月9日(土)vs 三菱養和SC調布 〇2-1(大草、関口)
④ 4月17日(日)vs 栃木SC 〇3-2(関口、大草、西城)
⑤ 4月23日(土)vs 柏レイソル ●0-3
⑥ 4月29日(金)vs 鹿島アントラーズ ●0-3
⑦ 5月3日(火)vs Wings U-15 △1-1(木村)
⑧ 5月8日(日)vs ジェフユナイテッド市原・千葉 〇3-1(関口×3)
⑨ 5月15日(日)vs 前橋FC 15:15KO@前橋育英高校高崎グラウンド

 

◆公式戦ユニフォーム掲出パートナー企業確定!

 

 2022-2023シーズンに、トップチームからジュニアユースに所属する選手が着用する、公式戦ユニフォームへ掲出されるパートナー企業のロゴが確定しました。今シーズンは、以下の5社のロゴを身に纏い、想いを背負いながら公式戦を戦っていきます!

 

 

・前胸:アトリオドゥーエ
 東急スポーツシステム株式会社が運営する「美・健康・癒し」をお届けする大人のための総合フィットネスクラブ・アトリオドゥーエ。また、気軽に通えるアトリオライトなどフィットネス施設も運営しています。

 

・背面上部:iMUSE
 キリンビバレッジ株式会社が35年の歳月をかけて開発した「iMUSE」は、日本で初めて免疫機能を訴求する機能性表示食品として届出されました。

 

・パンツ:東急株式会社
 「美しい時代へ」をグループスローガンに掲げ、ハードとソフトの両面から「サステナブルな街づくり」として、事業を通じた都市生活の創造、安全・安心な豊かな暮らしの実現を目指します。

 

・背面下部:株式会社WithYou
 日本で育ったユース年代のサッカー選手たちの、アメリカを中心とした海外サッカーへの挑戦(短期・長期)をサポートし、英語力のある体育会人材としてグローバル社会に送り出すための支援を行っています。

 

・左袖:有限会社グランジャポ
 日本とスペインの魅力をシェアリンクShare&Linkして、グランジャポンの思うen patio(=ワクワクする)な商品や、サービスのお届けを目指します。

 

◆ボンズアクション情報

4月28日(木)
ゴミ拾いウォーキング開催!

 

>>くわしくはコチラ

 

4月30日(土)
青葉さわい病院フェスティバル開催!

 

>>くわしくはコチラ

 

5月2日(月)
ヨシモト∞ホール芸人との「フットサル笑TIME」開催!

 

>>くわしくはコチラ